40 Most Popular Pouchitis Treatment Natural

Oral Bacteriotherapy As Maintenance Treatment In Patients With Chronic Pouchitis A Double Blind Placebo Controlled Trial Gastroenterology
Pouchitis After Ulcerative Colitis Surgery Linked To Changes In Gene Expression Ulcerative Colitis Ulcers Colitis
Vsl 3 May Help Manage Symptoms Of Ulcerative Colitis When Taken As Part Of Your Dietary Routine With Multip In 2020 Irritable Bowel Syndrome Ulcers Ulcerative Colitis
Pin On Hms Eds Fibro Jpouch Pouchitis Colitis Now An Ileostomy Catheter Asthma Arthritis Neuropathy Anemic Depression Anxiety Spoonie Zebra Pain
Http Www Medlive Cn Uploadfile 2013 0117 20130117015811253 Pdf
Incidence Risk Factors And Outcomes Of Pouchitis And Pouch Related Complications In Patients With Ulcerative Colitis Sciencedirect
Pin On Hms Eds Fibro Jpouch Pouchitis Colitis Now An Ileostomy Catheter Asthma Arthritis Neuropathy Anemic Depression Anxiety Spoonie Zebra Pain
Pouchitis After Ileal Pouch Anal Anastomosis Springerlink
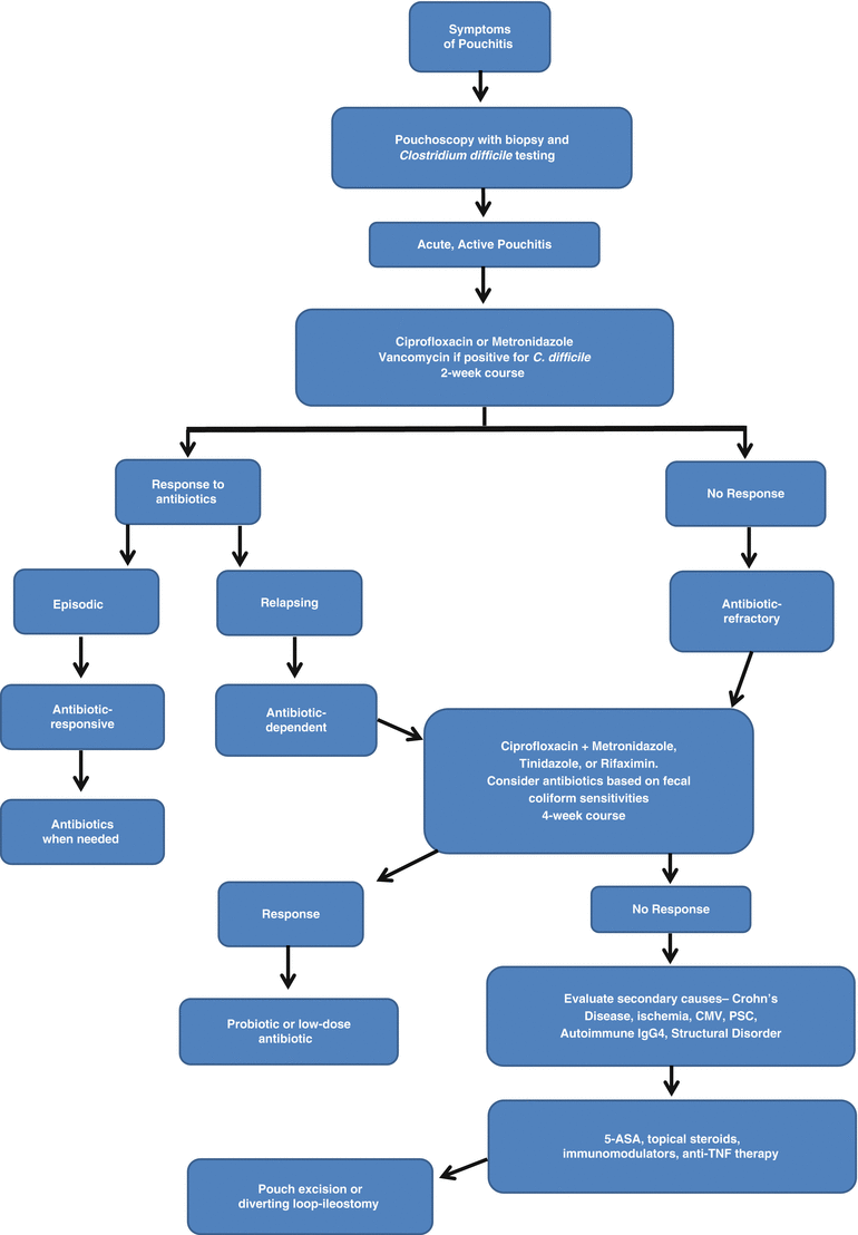
Management Of Acute And Chronic Pouchitis Abdominal Key
The Role Of Fecal Calprotectin In The Diagnosis Of Acute Pouchitis Following Ipaa For Ulcerative Colitis A Systematic Clinical Review Springerlink
Probiotics And Digestive Problems Probiotics Digestion Problems Vitamin D Deficiency Symptoms
Visbiome Is A High Potency Probiotic Medical Food Irritable Bowel Disease Pouchitis Ulcerative Colitis Ulcerative Colitis Irritable Bowel Disease Probiotics
Diagnosis And Management Of Pouchitis1 Gastroenterology
Systematic Review The Management Of Pouchitis Pardi 2006 Alimentary Pharmacology Amp Therapeutics Wiley Online Library
5 I Researched Bv On The Internet I Learned That Probiotics May Help I Tried Tons Of Expensive Probiotics Probiotics Alternative Treatments Medical Advice
Pouchitis After Ulcerative Colitis Surgery Linked To Changes In Gene Expression Ulcerative Colitis Ulcers Colitis


